○伊勢崎市農地台帳点検等実施規程
平成27年3月5日農委告示第33号
伊勢崎市農地台帳点検等実施規程
(目的)
第1条 この告示は、伊勢崎市農業委員会(以下「農業委員会」という。)が作成する農地台帳の適時、適切な情報の更新を図るため、農地法(昭和27年法律第229号)及び農地法施行規則(昭和27年農林省令第79号)に定めるもののほか、その記録内容の点検及び補正(以下「点検等」という。)並びに記載内容の公表(以下「公表」という。)に関し必要な事項を定め、もって農業委員会の法令業務の適正かつ円滑な処理及び本市の農業振興に資することを目的とする。
(点検等の対象となる事項)
第2条 農地台帳の点検等は、農地台帳の整備項目および台帳システムの改修について(平成26年7月2日付け26会議所発346号全国農業会議所会長通知)1(1)及び(2)に示された記録事項について、本市の全ての農地を対象に実施するものとする。
(定期的な点検等の実施等)
第3条 農地台帳の記録事項のうち、農地法第30条に基づく農地の利用状況調査、農地法第32条及び第33条に基づく利用意向調査並びに遊休農地に関する措置の実施状況については、農地の利用状況調査及び利用意向調査の実施後に把握した情報に基づき整理するものとする。
一部改正〔平成28年農委告示34号〕
(随時補正の実施)
第4条 前条の規定による点検等及び農地法施行規則第102条の規定による照合のほか、農業委員会の日常的な事務処理や農業委員の活動等を通じ、農地台帳の記録内容を補正する必要がある場合には、その都度、速やかにこれを反映させるものとする。
(点検等の実施管理)
第5条 農地台帳の点検等の適正な実施を確保するため、その実施状況を管理する者を置き、農業委員会事務局長をもって充てる。
(記載内容及び地図の公表)
第6条 農地台帳の記載内容の公表は、農地法第52条の3第1項の規定に基づき、インターネットによる公表及び農業委員会による窓口公表により実施する。
2 農地に関する地図の公表は、農地法第52条の3第2項の規定に基づき、インターネットによる公表により実施する。
(インターネットによる公表)
第7条 農地台帳の記載内容及び農地に関する地図のインターネットによる公表は、農地情報公開システムにおいて実施する。この場合において、農業委員会は、一般社団法人全国農業会議所により定められた時期において、農地台帳のインターネットで公表する記録内容を指定のデータ形式等で一般社団法人全国農業会議所に提供する。
一部改正〔平成28年農委告示34号〕
(窓口での公表)
第8条 農地台帳の記載内容の農業委員会による窓口公表は、農地台帳の情報の閲覧を希望する者(以下「請求者」という。)からの請求に基づき、農地台帳に記録されている事項の一部を記載した書面(閲覧用農地台帳)を閲覧することにより実施する。
(農地台帳の閲覧の請求情報)
第9条 請求者は、前条の請求をするときは、次に掲げる事項を内容とする情報を農業委員会に明らかにしなければならない。
(1) 請求者の氏名又は名称及び住所
(2) 請求する農地の所在及び地番
(3) 請求者の連絡先
(4) 農地台帳情報の使用目的
(請求の方法)
第10条 第8条の請求は、農地台帳閲覧請求書(
様式第1号)を農業委員会に提出する方法により行わなければならない。
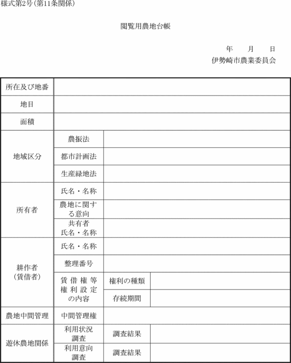
(閲覧用農地台帳の作成)
第11条 閲覧用農地台帳は、
様式第2号により作成するものとする。
(閲覧の方法)
第12条 閲覧用農地台帳の閲覧は、農業委員会職員の面前で行う。
(農地中間管理機構等への農地台帳記録事項の提供)
第13条 農地中間管理機構に対する農地台帳に記録された事項の提供は、農地法施行規則第103条第1項及び第3項に定めるところにより行う。
2 土地改良区に対する農地台帳に記録された事項の提供は、農地法施行規則第103条第2項及び第3項に定めるところにより行う。
一部改正〔平成30年農委告示31号〕
附 則
この告示は、平成27年4月1日から施行する。
附 則(平成28年3月7日農委告示第34号)
この告示は、平成28年4月1日から施行する。
附 則(平成30年3月6日農委告示第31号)
この告示は、告示の日から施行する。
様式第1号(第10条関係)
様式第2号(第11条関係)